Internationaler Kontext von Green Shooting und CO₂-Methodik

Die nachhaltige Transformation des audiovisuellen Sektors vollzieht sich in einem zunehmend internationalen Rahmen. Nationale Förderkriterien, europäische Regulierungsinitiativen und branchengetriebene Nachhaltigkeitsstandards führen zu steigenden Anforderungen an Emissionsgrenzen, Datenqualität und Berichtslogik.

Vergleichbarkeit entsteht nicht durch die bloße Gegenüberstellung von Richtlinien, sondern durch klar definierte Systemgrenzen, konsistente Scope-Abgrenzung und interoperable Datenstrukturen. Diese Seite ordnet zentrale Standards und methodische Ansätze im europäischen und internationalen Kontext strukturiert ein.

Zentrale Referenzdimensionen
Vergleichbarkeit Scope 1–3 Reporting-Logik Standards
Region auswählen
Weltkarte (stilisierte Kontur)
Hover für Kontext · Klick wechselt die Vorschau (unten)
So liest du diese Seite
Referenzebene
Was sich unterscheidet
Nationale Standards variieren in Kriterienlogik, Nachweisanforderungen und Berichtssystematik.
Was vergleichbar bleibt
Vergleichbarkeit entsteht durch klar definierte Systemgrenzen und konsistente Scope-Abgrenzung.
Was diese Seite leistet
Jede Region wird als System eingeordnet: Rolle → Struktur → offizielle Quellen.
Österreich – UZ 76

Strukturelle Einordnung des Standards (Teil A/Teil B, Prüflogik, Nachweise).

Zum Abschnitt
UK – albert

Einordnung des britischen Branchenstandards und seiner Reporting-Struktur.

Zum Abschnitt
ISO / GHG (Referenzrahmen)

Normativer Referenzrahmen als gemeinsame Sprache zur internationalen Vergleichbarkeit.

Zum Abschnitt
USA – Studio Policies & SEA

Reporting-getriebene Anforderungen, Portfolio-Perspektive und strukturierte Datentransparenz.

Zum Abschnitt

Überblick: internationale Anschlussfähigkeit

Nationale Green-Shooting-Systeme und Branchenstandards sind nicht „deckungsgleich“. Unterschiede entstehen vor allem in Kriterienlogik, Nachweisanforderungen und Berichtssystematik. Internationale Vergleichbarkeit ist daher keine Folge der reinen Anwendung eines Labels, sondern Ergebnis einer konsistenten Strukturierung von Anforderungen und Daten.

Ebene
Worum es geht
Warum das zählt
Kriterien
Muss/Soll-Struktur, Verantwortlichkeiten, Nachweise
Prüffähigkeit und formale Anschlussfähigkeit
Methodik
Systemgrenzen, Abgrenzungslogik, Datenkategorien
Strukturelle Vergleichbarkeit zwischen Projekten
Reporting
Aggregationen, Portfolio-Sicht, Berichtsausgabe
Belastbares Benchmarking und Anschluss an Stakeholder-Reporting
Weiterführende Abschnitte auf dieser Seite

Als nächstes: Österreich – UZ 76 · UK – albert · ISO / GHG (Referenzrahmen) · USA – Studio Policies & SEA

Referenzen & Marktindikatoren (optional) anzeigen
  • In der EU wurden 2023 insgesamt 138.213 unterschiedliche Werke mindestens einmal im Fernsehen ausgestrahlt, darunter 88.702 europäische Werke (51 % Anteil europäischer Produktionen).1
  • SEA Benchmarking 2020–2022 zeigt für „Tentpole“-Produktionen eine Reduktion der durchschnittlichen Emissionen um 11 % gegenüber 2016–2019 (von 3.390 auf 2.996 tCO₂e pro Produktion).2
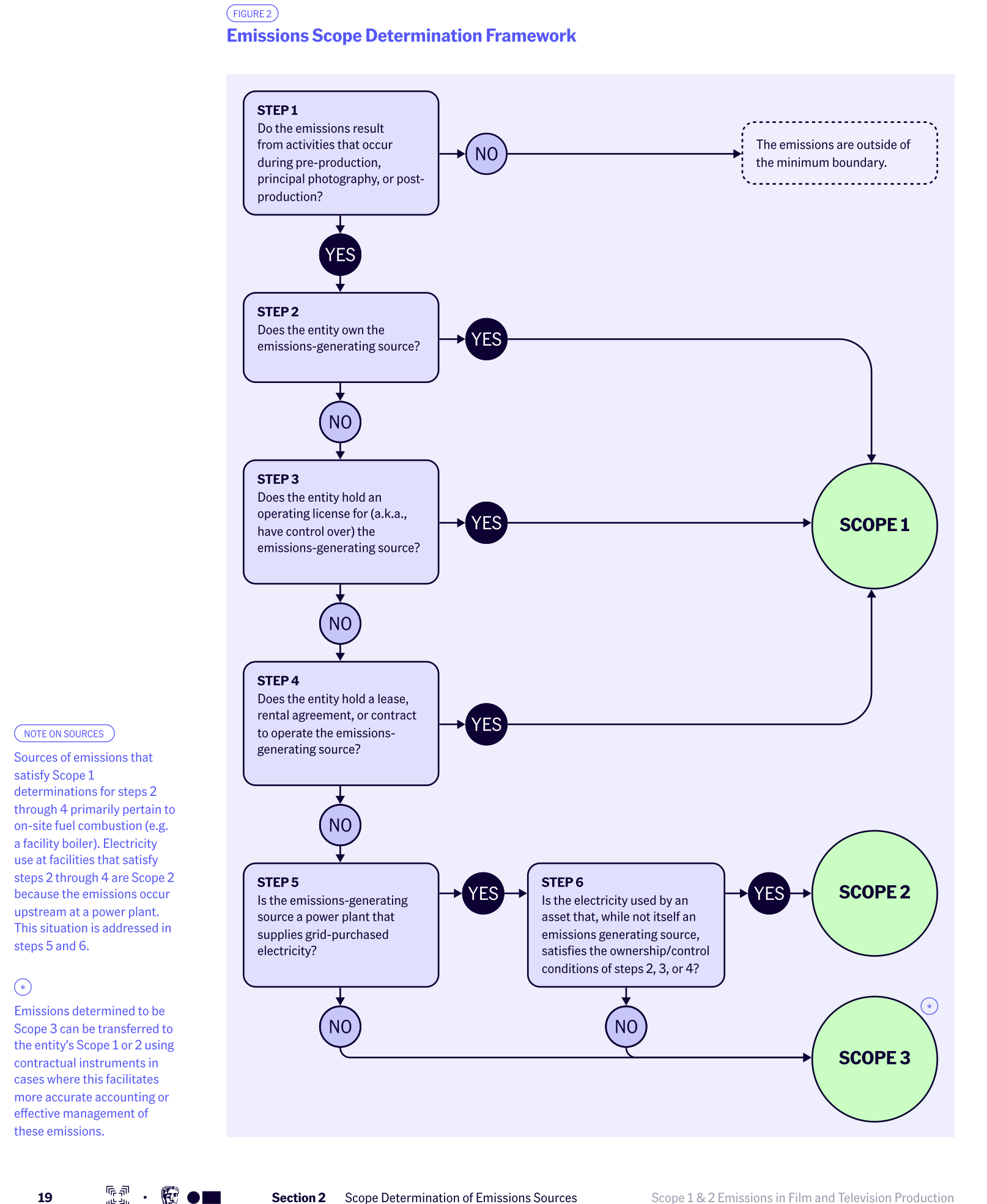
  • Das SPA Scope-3-Whitepaper definiert eine „minimum boundary“ als strukturellen Referenzrahmen für die Abgrenzung relevanter Emissionskategorien und betont den nicht-preskriptiven Charakter dieser Guidance.3
Quellen
  1. European Audiovisual Observatory: Works on Television in Europe – 2023 Data (October 2024). PDF
  2. Sustainable Entertainment Alliance (SEA): Carbon Emissions of Film & Television Production 2020–2022. PDF
  3. Sustainable Production Alliance (SPA): Scope 3 Emissions in Film and Television Production. PDF

Vergleich: UZ 76, albert, Studio Policies/SEA & Förderlogik

Dieser Block vergleicht Systeme auf Struktur-Ebene: Governance, Prüf-/Review-Logik, Datenmodell und Output. Ziel ist eine belastbare Einordnung (kein Ranking).

Governance Prüfung / Review Datenmodell Reporting / Output
Dimension
AT UZ 76 Umweltzeichen / Prüferpool
UK albert Calculator + Review
US Studio Policies & SEA Portfolio-/Benchmarking-Logik
DE Förderlogik Kriterien + Nachweise
Governance
staatlich getragen Richtlinie + Lizenz
branchenbasiert Programmstruktur
studio-/marktgetrieben Benchmarking-Ökosystem
fördergetrieben Nachweis-Framework
Prüfung / Review
externe Prüfung Gutachten Vor-Ort-Anteil
Einreichung Calculator + Action Plan Review-Prozess
Reporting-Anforderung Portfolio-Perspektive Benchmarking
Nachweisprüfung förderbezogene Unterlagen
Datenmodell
Kriterien + Nachweise „trifft nicht zu“ möglich
Tool-basierte Datenerfassung Methodik-Dokumente
Vergleichsdaten Branchen-Benchmarks
Kriterienlogik Dokumentationspaket
Reporting / Output
Auszeichnung (UZ 76) kommunizierbarer Status
Zertifizierungsstatus Carbon Action Plan
Portfolio-Reporting Benchmarking-Fähigkeit
Förder-Nachweis Abschluss-/Einreichlogik
Green Toolkit Connector: kompatible Ebene zwischen Standards, Kriterien und Reporting anzeigen
Connector
Green Toolkit als kompatible Ebene zwischen Standards, Kriterien und Reporting
Kriterien & Struktur
Anforderungen aus unterschiedlichen Logiken (Kriterien/Nachweise vs. Reporting-Perspektive) können in einem konsistenten Raster abgebildet werden – mit klarer Zuordnung von Dokumenten, Verantwortlichkeiten und Status.
Methodik & Datenqualität
Systemgrenzen, Kategorien und Exportlogik lassen sich so dokumentieren, dass Daten in unterschiedlichen Kontexten weiterverwendbar bleiben (z. B. ISO-/Scope-Logik, Förderpakete, Studio-Reporting).
Benchmarking & Interoperabilität
Einheitliche Datenstrukturen erleichtern projektübergreifende Vergleiche sowie Import/Export zwischen Systemanforderungen (z. B. für Portfolio-Sichten oder wiederkehrende Nachweispakete).
Hinweis: Diese Box beschreibt die Systemrolle als Connector und die Kompatibilitäts-Logik. Verbindlich bleiben jeweils die offiziellen Vorgaben/Unterlagen der referenzierten Systeme.

Österreich – UZ 76 „Green Producing“

UZ 76 ist ein nationaler Umweltstandard mit klar definierter Kriterienstruktur und externer Prüfmechanik. Im internationalen Vergleich relevant sind insbesondere die formalisierte Muss-/Soll-Logik sowie die dokumentationsbasierte Verifizierung.

Nationaler Standard Zweistufige Prüfung Muss/Soll + „trifft nicht zu“ Dokumentationsnachweise
Dimension
UZ 76 (Kurzprofil)
Prüf-/Nachweislogik (Kurz)
Systemtyp
Ausgezeichnet wird eine spezifische Filmproduktion (Betrieb ist Lizenznehmer).
Lizenzdauer 4 Jahre; Verwendung des Umweltzeichen-Logos mit definierter Formulierung.
Prüfverfahren
Zweistufig: Teil A (Unternehmen) + Teil B (Produktion).
Gutachten durch qualifizierte Prüfer:innen; Nachweise über Prüfsoftware.
Vor-Ort-Prüfung
Teil A: Vor-Ort im Unternehmen · Teil B: zumindest Überprüfung bei Dreharbeiten.
„Trifft nicht zu“ möglich; Änderungen (z. B. Dienstleisterwechsel) sind zu melden.
Teil A
Anforderungen an das Filmproduktionsunternehmen (z. B. Kommunikation, Mobilität, Büroführung, Abfallmanagement, IT). Teil A ist bei Erst-Antrag und bei Folgeprüfungen nach vier Jahren nachzuweisen.
Teil B
Kriterien an die spezifische Filmproduktion (z. B. Kommunikation, Mobilität, Drehorte/Produktion, Catering, Unterkunft, digitale Prozesse, CO₂e-Berechnung).
Prüflogik
Muss- und Soll-Kriterien; nachweislich nicht zutreffende Kriterien können im Prüfprotokoll als „trifft nicht zu“ geführt werden.
Internationale Einordnung

UZ 76 ist im Vergleich zu rein branchenbasierten Frameworks stärker formalisiert: klare Kriterienarchitektur, dokumentationsgestützte Nachweisführung und externe Prüfmechanik.

Kriterien (kuratiert): Teil A / Teil B anzeigen

Kuratierter Auszug zur Orientierung. Formulierungen (Nachweis/Prüfung) sind aus der Richtlinie übernommen bzw. direkt daraus abgeleitet. Vollständige Kriterienliste: UZ 76 Richtlinie (PDF).

Teil A – Anforderungen an das Filmproduktionsunternehmen (Auszug)
Kriterium (Auszug)
Typ
Nachweis / Prüfung (Auszug)
2.1.1.1 Leitbild
Muss
Leitbild vorlegen; nachvollziehbar erklären, wo öffentlich sichtbar (Website/Jahresberichte etc.).
2.1.1.2 Green Producing Beauftragte:r
Muss
Name angeben; zumindest intern kommunizieren (z. B. Website/Aussendungen/Jahresbericht).
2.1.1.3 Organisationsinternes Informationsmanagement
Muss
Kommunikationsmaßnahmen dokumentieren; Mitteilungen an Lieferant:innen/Dienstleister:innen vorlegen.
2.1.2.2 Dienstfahrten und -reisen
Muss
Flüge innerhalb Österreichs sowie Kurzstreckenflüge < 500 km (einfach) nicht zulässig; Liste organisationsinterner Flüge vorlegen.
2.1.3.1 Strom (Betrieb)
Muss
100% erneuerbar gemäß UZ 46 / gleichwertig oder Nachweis Ökostrom; bei Ausnahmen: Stromtarif-Anfrage nachweisen.
Hinweis: Teil A umfasst weitere Kapitel (Mobilität, Büroführung, Abfallmanagement, IT). Vollständige Liste: Richtlinie (PDF).
Teil B – Kriterien an die spezifische Filmproduktion (Auszug)
Kriterium (Auszug)
Typ
Nachweis / Prüfung (Auszug)
2.2.1.1 Green Producing Zuständige:r
Muss
Name angeben; Qualifikation nachweisen (Ausbildung / 2 zertifizierte Produktionen / Schulung zur Richtlinie).
2.2.1.2 Kommunikation (Filmteam/Partnerbetriebe)
Muss
Kommunikationsmaßnahmen dokumentieren; Mitteilungen an Lieferant:innen/Dienstleister:innen vorlegen.
2.2.2.1 Personentransporte
Muss
Kurzstreckenflüge < 500 km (einfach) nicht zulässig; Fahrgemeinschaften zentral organisieren; Belege/Infos vorlegen.
2.2.3.2 Stromversorgung am Drehort
Muss
Netzstrom nutzen, wenn möglich; bei Aggregat: Einsatz begründen, Wartungsbericht vorlegen; Aggregat-Emissionen kompensieren.
2.2.10 Digitale Prozesse (externe Dienstleister:innen)
Muss
Liste Dienste; Stromliefervertrag/Anfrage; SaaS/Cloud; Energieverbräuche anfragen oder Verweigerung dokumentieren.
2.2.11 Berechnung der CO₂e-Emissionen
Muss
CO₂e-Rechnung vorlegen (Reisen; Strom/Wärme/Kälte inkl. Aggregate/Datenspeicherung/Server); Daten zur Maßnahmenverbesserung nutzen.
Catering & Unterkunft (kuratiert): Anhang 3/4 anzeigen

Kuratierter Auszug (max. 6 Punkte) aus den Anhängen zur Orientierung. Details/Checklisten: siehe Richtlinie (PDF) und Anhänge.

Kriterium (Auszug)
Typ
Wirkung / Bezug (Kurz)
Green Catering: Mehrweg (Geschirr/Besteck/Becher)
Muss
Abfallvermeidung als Standard bei Ausstattung/Service.
Getränke: Mehrweg- oder Großgebinde
Muss
Weniger Verpackung; klare Sammel-/Recyclinglogik.
Leitungswasser kostenlos bereitstellen
Muss
Standardisierte Versorgung; weniger Einweg/Logistik.
Unterkunft: Abwässer gesetzeskonform entsorgen
Basis
Grundbedingung der Checkliste (Anhang 4).
Unterkunft: Abfälle trennen / Entsorgung
Basis
Grundbedingung; Anschluss an lokale Entsorgungslogik.
Unterkunft: Strom aus erneuerbaren Quellen (Nachweis)
Kriterium
Checkliste/Beleg (z. B. Stromrechnung / Herkunftsnachweis).
Hinweis: Dieser Auszug ersetzt nicht die offiziellen Anhänge/Checklisten.
Offizielle Dokumente & Links anzeigen
Hinweis: Die Darstellung auf dieser Seite fasst Struktur und ausgewählte Kriterienauszüge zusammen. Verbindlich sind die offiziellen Dokumente (Richtlinie + Anhänge).

UK – albert (Industry Framework)

albert operationalisiert Nachhaltigkeit in UK über drei Ebenen: Certification Criteria (Anforderungen), Carbon Calculator Methodology (Methodik/Systemgrenzen) und Carbon Action Plan (Maßnahmen + Evidence).

Industry Framework Methodik-Dokument Action Plan + Evidence Reporting-Logik
Dimension
albert (Kurzprofil)
Wofür es im Vergleich zählt
Systemtyp
Branchenframework (UK) mit Dokumenten + Tooling.
Referenz für Prozess- und Reporting-Logik in UK-Produktionen.
Methodik
Methodology-Paper beschreibt Systemgrenzen, Annahmen und Rechen-/Exportlogik.
Vergleichbarkeit steht/fällt mit Transparenz (Boundary/Scopes/Kategorien) & exportfähigen Daten.
Maßnahmen-Logik
Carbon Action Plan als strukturierte Maßnahmen- und Evidence-Abfrage.
Operative Brücke: Berechnung → Maßnahmen → Nachweis (Evidence).
Internationale Einordnung

In der Praxis ist albert vor allem als Branchen-Referenz für Reporting-Logik und Maßnahmensteuerung relevant. Für Cross-Border-Vergleichbarkeit bleibt entscheidend, wie sauber Systemgrenzen, Kategorien und Exporte strukturiert sind.

Kriterien Methodik Evidence
Mapping: Anschlussfähigkeit albert ↔ UZ 76 (neutral) anzeigen

Dieses Mapping ist keine Bewertung, sondern eine Orientierung, wie sich die Systeme strukturell einordnen lassen (Kriterienlogik · Methodik · Nachweis/Evidence). Verbindlich sind die jeweiligen Originaldokumente.

Dimension
albert (UK)
UZ 76 (AT)
Kriterien-Logik
Certification Criteria + Action Plan (Fragen/Evidence) als operatives Raster.
Teil A (Unternehmen) / Teil B (Produktion) als formale Struktur; Muss/Soll + „trifft nicht zu“.
Methodik / Grenzen
Methodology Paper als Referenz für Systemgrenzen/Annahmen/Rechenlogik.
CO₂e-Berechnung als verpflichtender Bestandteil (Bereiche + Nachweislogik in der Richtlinie beschrieben).
Nachweis / Evidence
Evidence-Prinzip über Action Plan (dokumentierte Maßnahmen/Antworten je Thema).
Dokumentationsbasierte Verifizierung + zweistufiges Prüfverfahren inkl. Vor-Ort-Anteilen.
Hinweis: Für internationale Vergleichbarkeit ist entscheidend, dass Daten und Nachweise so strukturiert sind, dass sie in beide Logiken „übersetzt“ werden können.
3 Ebenen: Dokumente & wofür sie genutzt werden anzeigen
Ebene
Was es liefert
Wozu es im Prozess führt
Certification Criteria
Kriterien- und Erwartungslogik (Pflicht/optional) + Struktur.
Operative Anforderungen für Produktion/Departments strukturiert ableitbar.
Calculator Methodology
Boundary-/Annahmen-/Rechenlogik + Exportlogik.
Methodische Anschlussfähigkeit & konsistente Reporting-Outputs.
Carbon Action Plan
Fragenkatalog zu Maßnahmen + Evidence (was belegt werden soll).
Nachweisbare Umsetzungsschritte (Evidence-Prinzip) als Prozesslogik.
Hinweis: albert ist primär ein Branchenframework. Aussagen zur konkreten Prüfung/Auswertung sollten immer direkt an den offiziellen Dokumenten festgemacht werden.
Kriterien (kuratiert): Carbon Action Plan – Beispielauszug anzeigen

Kuratierter Auszug aus albert Carbon Action Plan Questions (Nummern/Begriffe aus dem PDF). Ob einzelne Fragen als „mandatory“ markiert sind, ist im Dokument ausgewiesen.

Communication & Engagement (Auszug)
Frage (Nr.)
Worum es geht
Evidence-/Prozessbezug
1
Accountability: benannte verantwortliche Person für nachhaltige Ziele.
Rollen-/Verantwortungslogik im Produktionsprozess.
2
Nutzung eines Draft Footprints zur Zieldefinition.
Planungsbezug: Daten → Zielsetzung.
4
„Green memo“ an Cast/Crew/HODs vor Dreh.
Kommunikationsnachweis als wiederkehrendes Prozess-Element.
Editorial Content / Planet Placement (Auszug)
Frage (Nr.)
Worum es geht
Evidence-/Prozessbezug
11
Umweltpositives Verhalten in Dialog/Handlung.
Editorial/Creative Bezug – dokumentierbar über Szenenbezug.
12
Props/Background/Action Items mit Bezug zu nachhaltigem Leben on-screen.
Szenen-/Set-Elemente als Nachweislogik.
Production Energy, Materials and Waste (Auszug)
Frage (Nr.)
Worum es geht
Evidence-/Prozessbezug
14
Production office: Maßnahmen zur Impact-Reduktion / Zero-waste-to-landfill (je nach Unterfrage).
Office-Setup + Policy/Umsetzung als Nachweis.
15
Studio: Energie-/Licht-/Power-Logik inkl. renewable tariff (je nach Unterfrage).
Energiequelle/Belege als Grundlage für Reporting.
16
Location: mains power vs generator / renewable tariff (je nach Unterfrage).
On-location Strom-Setup als mess-/dokumentierbarer Hebel.
Hinweis: Dieser Auszug zeigt nur Struktur und Beispiele aus dem Fragenkatalog. Für Vollständigkeit/Markierungen gilt das PDF.
Offizielle Dokumente & Links anzeigen
Hinweis: Hosting bei euch erhöht Stabilität (keine externen Abhängigkeiten). Optional könnt ihr zusätzlich auf die Originalquellen von albert verlinken.

ISO 14067 & GHG Protocol – Referenzrahmen für internationale Vergleichbarkeit

In internationalen Kontexten wird Vergleichbarkeit vor allem über methodische Anschlussfähigkeit hergestellt: definierte Systemgrenzen, funktionale Einheiten, konsistente Datenerhebung und exportfähige Ergebnisse. ISO 14067 (PCF) und die Scope-Logik des GHG Protocol liefern dafür den strukturellen Referenzrahmen.

Normativer Referenzrahmen Systemgrenzen & Functional Unit PCF (ISO 14067) Scope-Logik (GHG Protocol)
1) Definition & Begriffe

Ziel ist ein vergleichbarer Product Carbon Footprint (PCF): eindeutig definierter Gegenstand, eindeutige Einheit, transparente Annahmen und dokumentierte Systemgrenzen.

Screens: Definition PCF & Grundbegriffe anzeigen
2) Anforderungen (methodische Mindestlogik)

Methodische Anforderungen definieren, was ein PCF mindestens leisten muss (Boundary, Datenqualität, Transparenz, Dokumentation und Nachvollziehbarkeit).

Screens: ISO 14067 Anforderungen an PCF-Berechnungen anzeigen
3) Datenerhebung & Datenmodell

Vergleichbarkeit entsteht nicht durch „ein Label“, sondern durch konsistente Datenerhebung, klare Zuordnung und dokumentierte Annahmen.

Screens: PCF Datenerhebung & Zuordnung anzeigen
4) Lebenszyklus & Produktionsphasen

Lebenszykluslogik ordnet Daten so, dass Ergebnisse über Projekte hinweg vergleichbar bleiben (Phasenmodell + konsistente Abgrenzung).

Screens: Lebenszyklusmodell & Phasen anzeigen
5) Output & Reporting

Entscheidend ist, dass Outputs prüffähig, exportierbar und für unterschiedliche Stakeholder-Logiken nutzbar sind (Förderung, Studio-Reporting, Portfolio-Benchmarking).

Screens: Report-Output (Beispiel) anzeigen
Proof & Weiterführend (optional) anzeigen
Baustein
Was gezeigt wird
Wofür es relevant ist
Methodik
Dokumentierte Konformität / Prüfbezug.
Vertrauen in Methodik (Review/Audit-Kontexte).
Projekt-Verifizierung
Beispielhafte Verifizierung eines Projekts.
Nachweisfähigkeit für Stakeholder-Reporting.

USA – Studio Policies, SEA & GHG Reporting (PEACH / PEAR)

In den USA ist Nachhaltigkeit häufig reporting- und portfolio-getrieben: Scopes (GHG Protocol), konsistente Boundaries sowie belastbare Vergleichsdaten (Benchmarking) stehen im Vordergrund. SEA stellt dafür u. a. Tooling-Logiken bereit (z. B. PEACH als Maßnahmen-Checklist, PEAR als Reporting-Struktur).

GHG Protocol Scopes Scope 3 Boundary Benchmarking (SEA) PEACH / PEAR
1) GHG Declaration & Scopes (strukturierter Reporting-Output)

Kern ist eine konsistente Scope-Logik (Scope 1/2/3) und eine deklarierbare Zusammenfassung, die in Reporting-Kontexten wiederverwendbar bleibt (inkl. Kommentierung, Boundary-Definitionen, Minimum/Optional).

Screens: GHG Declaration & Scope Determination anzeigen
2) Scope 3: Kategorien & Relevanzlogik (Minimum vs. Optional)

Für Vergleichbarkeit ist nicht nur die Liste der Kategorien relevant, sondern auch, welche Kategorien als relevant eingestuft werden und warum (Relevanzkriterien / materiality-logik).

Screens: Scope 3 Kategorien & Relevancy Criteria anzeigen
3) Benchmarking (SEA): Vergleichsdaten als Reporting-Logik

SEA zeigt Benchmarking-Logiken über Regionen und Formate hinweg. Entscheidend ist, dass Daten vergleichbar strukturiert und interpretierbar sind (z. B. Emissionsquellen, Formattypen, Produktionskategorien).

Screens: SEA Benchmarking (Beispiele) anzeigen
4) PEACH & PEAR: Tooling-Logik (Maßnahmen + Reporting)

PEACH (Checklist) und PEAR (Reporting) zeigen, wie Maßnahmensteuerung und Datenausgabe praktisch strukturiert werden: Departments, Evidence/Belege, Zusammenfassung und Einreichlogik.

Screens: PEACH & PEAR (Beispiele) anzeigen
Offizielle SEA Toolkit Quelle

SEA Toolkit (Übersicht)

Systemübergreifende Einordnung: Vergleichbarkeit entsteht durch Übersetzung

Internationale Anschlussfähigkeit entsteht nicht dadurch, dass ein einziges Label „überall gilt“, sondern durch eine konsistente Übersetzungslogik zwischen Kriterien, Methodik, Evidence und Reporting. Genau diese vier Ebenen entscheiden darüber, ob Ergebnisse zwischen Ländern, Studios, Förderstellen und Auditor:innen nachvollziehbar bleiben.

Kernlogik (neutral)

Wenn ein System klar definiert, was gilt (Kriterien), wie gerechnet wird (Methodik), wodurch es belegt wird (Evidence) und wie es ausgegeben wird (Reporting), sind Ergebnisse strukturell übertragbar – selbst wenn die konkreten Anforderungen je Region variieren.

Ebene
Was stabil sein muss
Woran es in der Praxis scheitert
Kriterien
Eindeutige Zuständigkeiten, Muss/Soll-Logik, klare Nachweisanforderung.
Unklare Verantwortlichkeit, „dekorative“ Kriterien, fehlende Nachweisstruktur.
Methodik
Systemgrenzen, funktionale Einheit, Datenqualität/Annahmen dokumentiert.
Unklare Boundary, nicht vergleichbare Einheiten, intransparente Annahmen.
Evidence
Belege sind eindeutig zuordenbar (wann, wofür, von wem, mit welchem Status).
Belege liegen „irgendwo“, ohne Verknüpfung zur Anforderung oder Version.
Reporting
Exportfähige Outputs (strukturierte Tabellen, klare Kategorien, Portfolio-Sicht möglich).
Nur PDFs ohne Datenstruktur, keine Vergleichbarkeit über Projekte hinweg.
Interoperabilität (Beispiel): Green Toolkit als Connector-Layer

In der Praxis wird Vergleichbarkeit häufig dadurch hergestellt, dass Anforderungen aus unterschiedlichen Systemlogiken in ein konsistentes Raster überführt werden (Kriterien ↔ Methodik ↔ Evidence ↔ Reporting) – inklusive klarer Zuordnung, Status und Exportfähigkeit.

Mapping von Kriterienlogiken Methodik dokumentierbar Evidence verknüpft Exportfähige Outputs
Häufige Interpretationsfehler (optional) anzeigen
Fehlerbild
Was dann passiert
Robuste Gegenlogik
„Ein Label = international vergleichbar“
Outputs sind formal vorhanden, aber methodisch nicht übertragbar.
Systemgrenzen + Einheit + Datenlogik zuerst stabilisieren.
„Evidence ist optional“
Prüfung wird langsam, teuer oder nicht möglich.
Evidence als strukturierter Bestandteil (Zuordnung + Status + Version).
„Reporting = PDF“
Kein Benchmarking, kein Portfolio-Vergleich, keine Wiederverwendbarkeit.
Exportfähige Datenstruktur (Tabellen/CSV) + nachvollziehbare Kategorien.